首页
关于我们
关于我们
企业文化
产品中心
断路器类
互感器、稳压器类
开关电器类
电力电子及其他电器类
接触器类
继电器类
电动机起动器类
主令电器类
电机驱动类
电源电器类
终端电器
正泰昆仑
新闻资讯
公司新闻
行业动态
研发创新
服务中心
人力资源
联系我们
新闻分类
公司新闻
行业动态
产品分类
断路器类
万能式断路器
塑料外壳式断路器
剩余电流动作断路器
互感器、稳压器类
电流互感器
稳压器
电抗器
开关电器类
自动转换开关
刀开关
隔离开关
负荷开关
电力电子及其他电器类
熔断器
无功补偿控制器
电容器
接线端子
接触器类
通用类交流接触器
继电器类
小型电磁继电器
时间继电器
计数器、累时器
时控继电器
保护类继电器
过载继电器
接触器式继电器
电动机起动器类
电动机起动器类
主令电器类
按钮及信号灯
转换开关
倒顺开关
行程开关
脚踏开关
微动开关
电机驱动类
变频器
软启动器
电动机调速器
电源电器类
变压器
开关电源
终端电器
终端箱
隔离开关
电涌保护器
附件
剩余电流动作断路器
小型断路器
正泰昆仑
电动机控制与保护
终端配电产品
自动转换开关电器
塑壳断路器
万能式断路器
联系我们
024-23867777
详细信息
当前位置:
首页
>
详细信息
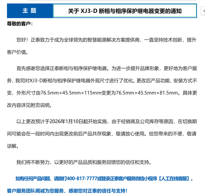
关于 XJ3-D 断相与相序保护继电器变更的通知
日期:2025-12-27 08:24:27 查看:199次
点击下载 阅读详情
上条:
关于 NXJ 电磁继电器产品改进的通知
下条:
关于 JQX-13F 电磁继电器产品改进的通知
网站首页
关于我们
产品中心
新闻资讯
研发创新
服务中心
人力资源
联系我们
COPYRIGHT©辽宁正泰电器销售有限公司
辽ICP备2021002035号-1
技术支持:
逐日科技